2023年中国汽车零部件物流行业为汽车产业供应链重要环节,市场空间广阔
在经济水平不断提高的大背景下,中国汽车产业得到了长足的发展,催生了汽车零部件物流巨大的市场空间。2018年我国汽车零部件物流规模从2015年的4345.5亿元增长至4930.7亿元,预计2023年我国汽车零部件物流规模有望达到5972.5亿元。
关键词:汽车零部件物流市场规模、汽车零部件物流市场竞争格局、汽车零部件物流行业发展前景
一、行业概况
汽车零件物流是指汽车制造商、经销商和维修站点之间的物流流程,包括从零部件的生产和采购到其在供应链中的运输和存储,最终到达汽车制造商的生产线,以及将成品车和汽车零配件送到经销商和维修站点。
汽车零部件物流主要有两种模式,一种是快速物流,一种是精益物流。
汽车零部件物流是汽车物流行业中一个重要的组成部分。总体而言,汽车零部件物流服务是各个环节必须衔接得十分流畅的高技术物流行业,是国际物流业公认的最复杂、最具专业性的物流领域。总的而言,汽车零部件物流系统是一个结合了现代化运输、保管、包装等工序一体的综合性物流体系。其对于促进我国的汽车市场进一步繁荣有着重要的作用。
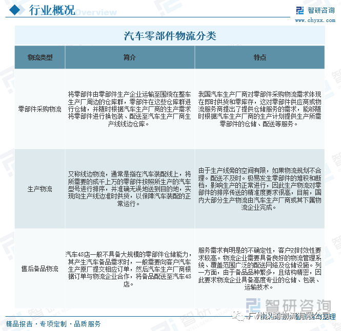
汽车零部件物流按照下游需求主体与使用的时间特征,汽车零部件物流可以分为采购物流(入库物流)、生产物流(线边物流)以及售后备件物流。
二、国际车零部件物流行业现状
根据测算, 2018年全球汽车零部件物流市场规模从2015年的2787.1亿美元增长至2866.10亿美元;预计2023年 全球汽车零部件物流市场规模有望达到3500亿美元。
亚太地区已成长为全球最大的汽车零部件物流市场,市场占比为43.47%,欧洲市场占比为21.05%,美国市场占比为18.16%。
三、国内汽车零部件物流行业发展现状
汽车零部件采购种类繁多,从国家统计局的行业统计分类口径来看,汽车零部件行业包括两大类:一是车身以及行驶配套件;二是汽车、配饰、通用件、塑料制品等。每个大类里面又包括若干明细分类,如汽车发动机、车身、汽车仪表、轮胎、塑料制品、通用零部件制造等。产品构成上分类更多,以车身及零配件为例,就包括车门、车顶、后备箱、天窗、车窗、保险杠、汽车轮胎、汽车表盘、油箱等。由于汽车的零件繁多,所以会有很多不同零配件的供应商,这些供应商往往分布在全国各地。
汽车零部件物流业务量的增长是随着整车销售量的增长而增长,业务量的增长使整车厂原本就不畅的物流供应链处于负压状态,高库存、高成本,资源利用率低。寻找合适的第三方汽车物流供应商是整车厂的当务之急。由第三方物流供应商整合整条供应链,提高资源利用率,确保信息传递的有效性和物流控制及管理的一体化和连贯性。
汽车产业链各个环节中的零部件需求增长同步带动了零部件物流业务的发展。相比整车,零部件更复杂精密,相应的物流业务对发运及时性、运输及仓储安全性要求较高。随着中国汽车行业的高速发展、汽车保有量的增加,我国汽车零部件行业得到了迅速发展,增长速度整体高于我国整车行业。2019年我国汽车零部件行业市场规模从2015年的3.21万亿元增长至4.28万亿,预计2023年我国汽车零部件市场规模将突破5.5万亿元。
汽车物流是指汽车供应链上原材料、零部件、整车以及售后配件在各个环节之间的实体流动过程。在经济水平不断提高的大背景下,中国汽车产业得到了长足的发展,催生了汽车零部件物流巨大的市场空间。2018年我国汽车零部件物流规模从2015年的4345.5亿元增长至4930.7亿元,预计2023年我国汽车零部件物流规模有望达到5972.5亿元。
汽车零部件产品跨区域、跨国家之间的调配使得汽车零部件物流市场存在单一乃至乃至多种运输方式相结合的物流方式。其中陆运是汽车零部件市场最主要的物流方式,占同期汽车零部件物流陆运市场规模占88.48%;水运市场规模占9.44%;空运市场规模约占2.08%。
据相关数据统计,2019年我国汽车零部件物流行业利润总额达到389.1亿元,预计2023年我国汽车零部件物流行业利润总额有望达到471.8亿元。
相关报告:智研咨询发布的《中国汽车零部件物流行业市场运行格局及发展策略分析报告》
三、产业链
1、产业链结构
我国汽车零部件物流产业链的上游主要是交通运输业、信息服务行业等,下游主要是整车制造、汽车维修行业。
2、上游-交通运输业
运输是物流的重要构成要素,交通运输业是物流的基本载体。2021年我国交通固定资产投资规模高位运行,全年完成交通固定资产投资预计超过3.58万亿元,同比增长0.1万亿元;2022年我国交通固定资产投资38545亿元,同比增长0.27万亿元。
3、下游-整车制造
汽车零部件行业为汽车行业发展的基础。随着世界经济全球化、市场一体化的发展,汽车生产过程中投资、生产、采购、销售及售后服务、研发等主要环节呈现出全球性配置的趋势。据统计2022年中国汽车产量为2702.1万辆,我国汽车产总量连续14年居全球第一。
四、竞争格局
1、主要大型汽车厂商附属的物流公司概况
我国汽车零部件物流行业内企业数量众多,根据规模大小可分为三类:第一类是大型汽车商附属的控股或参股综合型物流公司;第二类是规模化的第三方物流企业;第三类是从事某一物流环节的中小型运输企业,该类企业规模较小,一般不直接参与主机厂零部件配送,而是作为第一和第二类企业的外协承运商。
国内专业化的零部件物流企业数量很少,部分以整车物流或非汽车物流为主要业务的传统物流企业已开始进入零部件物流领域,比如长久物流、中远物流以及招商局物流等,但整体的市场份额很小。大型汽车厂商附属的物流公司一般是由汽车厂商或下属企业通过控股、参股的方式设立的物流企业,此类公司依附于所属整车制造企业,主要目的是满足集团内部的物流需求,规模较大且业务稳定,但拓展外部客户的能力相对欠缺。
2、上市企业-原尚股份
广东原尚物流股份有限公司(简称“原尚股份”或“公司”)是一家专业从事汽车零部件供应链一体化物流的AAAA级物流企业凭借全程供应链一体化管理业务模式,服务的汽车品牌包括广汽本田、东风本田、广汽乘用车、东风日产、广汽三菱、广汽菲亚特、江淮汽车和一汽轿车、一汽大众、长安福特马自达等。2022年原尚股份汽车零部件物流业务营业收入3.94亿元,占总营收的75.78%。
五、汽车零部件物流行业发展趋势
汽车零部件仓储物流作为汽车产业供应链的重要环节,对于汽车生产商和客户都有着重要的意义。随着汽车行业的不断发展和创新,汽车零部件供应链物流也会不断改进和演进。未来,汽车零部件物流将逐渐实现数字化、网络化和可视化,人工智能、物联网和区块链等智能化技术的应用将成为物流企业的核心竞争力。同时,物流企业也需要具备更强的创新能力和跨界合作能力,以适应快速变化的市场需求和竞争形势,实现更高效、高质和低成本的物流服务。

关注我们